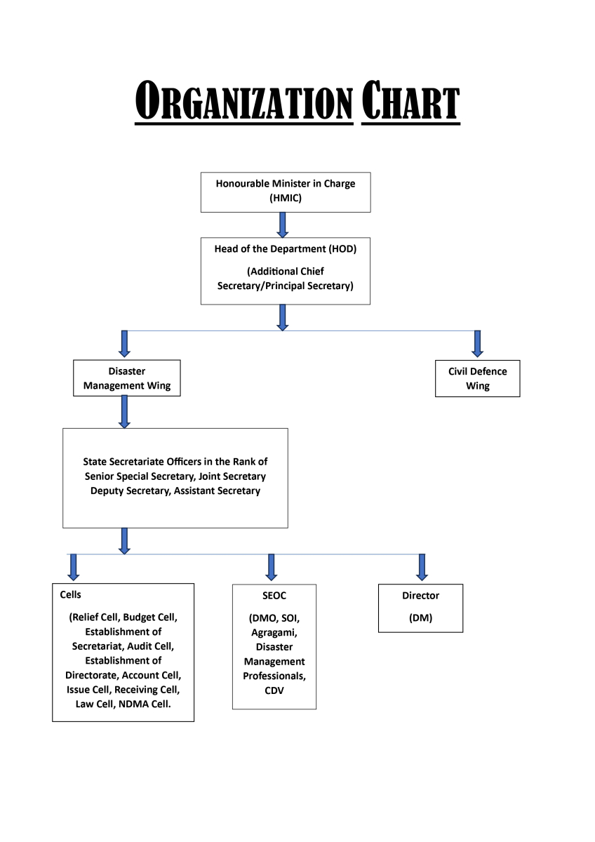
The Disaster Management and Civil Defence (DM & CD) Department has two wings namely Disaster Management Wing and Civil Defence Wing. Work of both the wing is monitored and coordinated by the Disaster Management and Civil Defence Secretariat. The Department functions under the guidance of Hon’ble Minister -in-Charge of Disaster Management and Civil Defence Department.
This Department is generally headed by Additional Chief Secretary or Principal Secretary, Disaster Management and Civil Defence Department who is assisted by a number of Secretaries. The Additional Chief Secretary / Principal Secretaryof this Department, who is a senior IAS Officer oversees the working of both the wings of this Department and frames policies of this department after getting due approval of the Minister -in- Charge of this Department.
The Human Resource Management, procurement of relief items or rescue equipment is the responsibility of two directorates namely Directorate of Disaster Management and Directorate of Civil Defence. The Directorate of Disaster Management is located at Tran Bhawan, S.N. Banerjee Road. The Directorate of Disaster Management is headed by the Director of Disaster Management, who is a Senior Officer of the State Civil Service. The Director is assisted by the Assistant Director and other officials who are posted at the Directorate. The highest-ranking district level officer of the Disaster Management Wing is District Disaster Management Officer (DDMO). Similarly, Sub-Divisional Disaster Management Officer (SDDMO) and Block Disaster Management Officer (BDMO) are the officers in Sub Division and Block level who primarily looks after the Disaster Management. Besides a number of Senior Disaster Management Officers and Disaster Management Officers are posted at the State Secretariat and Directorate to manage State Emergency Operation and daily works of Directorate. There is a provision of posting of Personal Assistant to the Director, who is generally senior ranked disaster management officer higher in rank of SDDMO.
Functioning of the Disaster Management Wing of this Department is modelled as per the Disaster Management Act ,2005 provisions. The whole process of Disaster Management in the State is in conformity with the IRS guidelines issued by NDMA and as per Sec 6 of Disaster Management Act 2005.
As per the Gazette notification dated 7th December ,2007 the West Bengal State Disaster Management Authority (WBSDMA) is headed by Hon’ble Chief Minister of West Bengal. The Hon’ble Minister-in-Charge shall be acting as the Vice President of the WBSDMA. The Hon’ble Chief Secretary to the Government of West Bengal shall be the member and Ex-Officio Chief Executive Officer of WBSDMA. The Minister-in-Charge of Finance Department, Health & Family Welfare Department, Irrigation & Waterways Department, Public Works Department, Department of Agriculture, Food and Supplies Department and Department of Power are the members of WBSDMA. An Executive Committee titled State Executive Committee (SEC) has been also formed in the same notification. The Chief Secretary to the Government of West Bengal shall be the Ex-Officio Chairperson of the SEC and the Additional Chief Secretary / Principal Secretary shall be the member convenor of the SEC. The Secretaries of Home Department, Finance Department and Department of Irrigation and Waterways are the other members of the SEC. The SEC shall carry out various functions of Disaster Management as laid down in Disaster Management Act. In the notification mentioned District Disaster Management Authorities (DDMAs) at 23 districts are also notified. The District Disaster Management Authority (DDMA) is headed by the District Magistrate of the concerned district. The functioning of the Disaster Management in the State shall be guided by WBSDMA and DDMA.
